当前位置:德客猫 > 财神专栏 >

存储涨价,“非洲手机之王”净利腰斩!

作者:佚名 发布时间:2026-03-06 阅读: 转至微博:

2025年,对于“非洲手机之王”而言,注定是艰难的一年。存储涨价后,2026年可能更难了。

去年净利腰斩

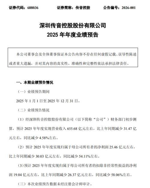
传音控股2月25日晚发布的2025年度业绩快报显示,公司2025年实现营业总收入656.23亿元,同比下降4.50%;归母净利润为25.84亿元,同比下跌53.43%。这是传音自2019年科创板上市以来,首次出现年度净利润“腰斩式”下滑。

_非洲手机价格行情_非洲手机出货量2020

针对业绩下滑,传音控股将其归咎于两方面原因:一方面,公司受市场竞争及供应链成本影响,存储等元器件价格上涨较多,公司营业收入和毛利率有所下降;另一方面,公司为保未来竞争力,加大了研发和市场开拓投入,研发费用、销售费用均较上年同期增加。

从具体业务层面看,极度依赖手机业务的收入结构让传音在此次“存储涨价潮”中受伤颇深。此前,传音控股在递交的港股上市申请资料中坦言,若存储价格大幅上涨,将无法通过提高产品价格来抵消存储价格上涨,故利率润存在下滑的风险。

瑞银测算模型显示,为了对冲这一波成本上涨,旗舰高端手机仅需提价7%即可维持毛利率,而中低端手机则需要提价17%。在非洲、南亚等对价格极度敏感的市场,提价17%等同于自杀。消费者会毫不犹豫地转向二手机市场或延长换机周期。

关于存储价格上涨行情,业内人士普遍预计,全球存储芯片涨价将持续2026年全年。中信证券研报认为,存储仍处于超级景气周期初期,合约价涨价幅度在2026年一季度末之前有望扩大或维持。预计行业供不应求至少持续至2026年底。

赴港上市寻求多元化

传音控股素有“非洲手机之王”之称。根据IDC数据,从2020年到2024年,传音在非洲的市场份额已经连续5年时间超过40%,排名非洲第一。

非洲手机价格行情__非洲手机出货量2020

传音控股过去在非洲市场的巨大成功,源自于其对当地市场需求的深刻洞察。然而,当前非洲市场正处于从功能机向智能机换挡阶段,国内小米、荣耀、OPPO等手机厂商大举布局非洲市场,这片曾经的蓝海竞争烈度持续提升。

公开资料显示,传音控股手机业务收入占比长期超过90%。与收入来自更多元化的产品组合的竞争对手相比,公司于市况不稳定时期可能面临更多风险及不确定因素。

在业绩增长承压的背景下,传音控股于2025年12月初向香港联交所递交主板挂牌上市的申请。

在招股书中,传音控股表示,公司产品及服务除手机、移动互联网服务等外,还包括轻型电动出行设备,主要指两轮电动车及三轮电动车。此外,为了解决非洲频繁停电的问题,传音控股还推出了itel?Energy家庭储能系列。

控股股东套现近29亿元

2025年9月传音控股控股股东传音投资以81.81元/股价格转让了2280.70万股股份,套现金额约为18.66亿元。经被动稀释及本次转让后,传音投资对传音控股的持股比例将从49.64%减少至47.15%,权益比例变动超过1%。

事实上,这并非传音投资近几年首次转让股份,2024年5月,其就曾以125.55元/股价格转让806.57万股股份,套现约10.13亿元,两次转让间隔时间不足一年半,减持合计套现近29亿元。

据了解,这两次询价转让的受让方均为机构投资者,涵盖基金管理公司、保险公司、证券公司、私募基金管理人及合格境外机构投资者,且受让方的限售期为6个月。有分析认为,短期来看,上述转让对二级市场的直接冲击较小,但机构投资者受让后,可能在未来6个月后择机减持,仍需警惕潜在抛压风险。

_非洲手机出货量2020_非洲手机价格行情

    论坛热点