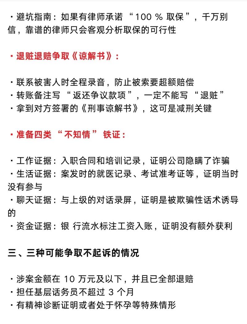
µ±Ç°Î»Ö㺵¿Íè > ²ÆÉñרÀ¸ >

ÉÏÊй«Ë¾Êµ¿ØÈ˽ãµÜÉæÕ©±»Ëß

×÷Õß:ØýÃû ·¢²¼Ê±¼ä:2026-02-01 ÔĶÁ: תÖÁ΢²©£º

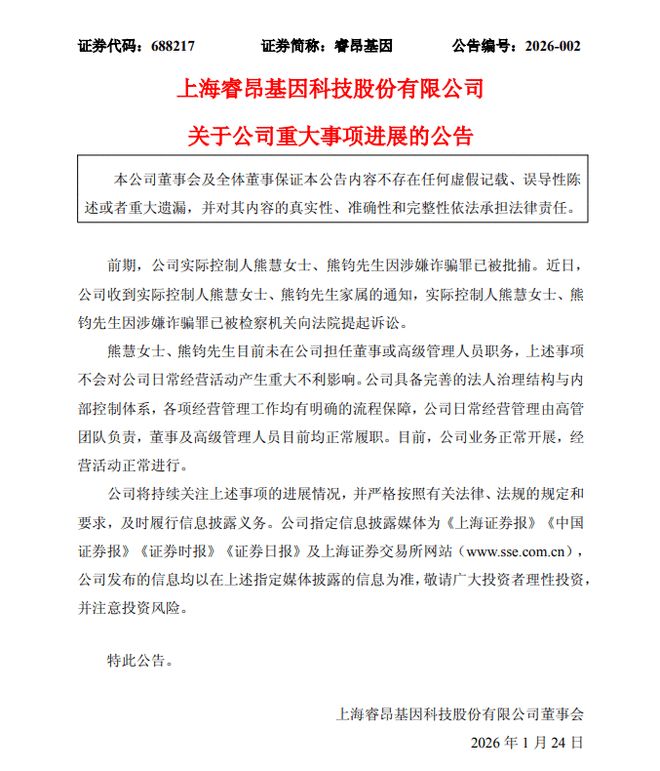
ÉÏÊй«Ë¾î£°º»ùÒò£¨688217£©Êµ¿ØÈËÐܻۡ¢Ðܾû½ãµÜÒòÉæÏÓÕ©Æ­×ïÒѱ»ÕýʽÆðËß¡£

ÒòÉæÏÓÕ©Æ­×ïÒѱ»ÌáÆðËßËÏ

1ÔÂ23ÈÕ£¬î£°º»ùÒòÅû¶£¬´ËǰÒѱ»Åú²¶µÄʵ¿ØÈËÐܻۡ¢Ðܾû½ãµÜ£¬½üÈÕÓɼì²ìÔºÕýʽÏò·¨Í¥ÌáÆð¹«Ëߣ¬°¸ÓÉÈÔÉæÕ©Æ­¡£

ÉÏÊй«Ë¾Êµ¿ØÈ˽ãµÜÉæÕ©±»Ëß_ÉÏÊй«Ë¾Êµ¿ØÈ˽ãµÜÉæÕ©±»Ëß_

¹«Ë¾±íʾ£¬Ðܻۡ¢ÐܾûĿǰδÔÚ¹«Ë¾µ£Èζ­Ê»ò¸ß¼¶¹ÜÀíÈËÔ±Ö°Îñ£¬ÉÏÊöÊÂÏî²»»á¶Ô¹«Ë¾ÈÕ³£¾­Óª»î¶¯²úÉúÖØ´ó²»ÀûÓ°Ïì¡£¹«Ë¾¾ß±¸ÍêÉÆµÄ·¨ÈËÖÎÀí½á¹¹ÓëÄÚ²¿¿ØÖÆÌåϵ£¬¸÷Ïî¾­Óª¹ÜÀí¹¤×÷¾ùÓÐÃ÷È·µÄÁ÷³Ì±£ÕÏ£¬¹«Ë¾ÈÕ³£¾­Óª¹ÜÀíÓɸ߹ÜÍŶӸºÔ𣬶­Ê¼°¸ß¼¶¹ÜÀíÈËԱĿǰ¾ùÕý³£ÂÄÖ°¡£Ä¿Ç°£¬¹«Ë¾ÒµÎñÕý³£¿ªÕ¹£¬¾­Óª»î¶¯Õý³£½øÐС£

¾ÝÁ˽⣬ÐÜ»ÛÓµÓи´µ©Î¢ÉúÎïѧרҵ±³¾°£¬Ö÷³ÖÑÐÖÆ³ö¹úÄÚÊ׿î»ñÅúÁÙ´²µÄÒ»´ú²âÐòHBVÄÍÒ©Í»±ä¼ì²âÊÔ¼Á£»ÐܾûΪÆä°ûµÜ¡£

2024Äê7Ô£¬¹«Ë¾ÊÕµ½Í¨Öª£¬¶­Ê³¤¼æ×ܾ­ÀíÐܻۡ¢Êµ¿ØÈËÐܾû£¨Ê±Èζ­Ê¼渱×Ü£©Ó븱×ÜѦÓäçâÒòÉæ·Ç·¨¾­Óª±»¹«°²Ö¸¶¨¾ÓËù¼àÊÓ¾Óס£¬¸±×ܺο¡ÑåÒàÒòͬһ°¸Óɱ»Ð̾С£

_ÉÏÊй«Ë¾Êµ¿ØÈ˽ãµÜÉæÕ©±»Ëß_ÉÏÊй«Ë¾Êµ¿ØÈ˽ãµÜÉæÕ©±»Ëß

2024Äê10Ô£¬¹«Ë¾½Ó¼ÒÊôͨ±¨£¬ËÄÈËÇ¿ÖÆ´ëÊ©ÓɼàÊÓ¾ÓסϤÊýÉý¸ñΪÐ̾У¬°¸ÓÉÒà´Ó·Ç·¨¾­ÓªÇл»ÎªÕ©Æ­£»12Ô£¬Ðܻۡ¢Ðܾû±»¼ì²ìÔºÅú×¼´þ²¶£¬°¸¼þËæ¼´²½ÈëÉó²éÆðËß»·½Ú¡£

ÓªÊÕ¡¢¾»ÀûÔ¤¼ÆË«Ï»¬

1ÔÂ23ÈÕ£¬î£°º»ùÒò·¢²¼¹«¸æ£¬Ô¤¼Æ2025ÄêÄê¶ÈʵÏÖÓªÒµÊÕÈëΪ1.7ÒÚÔªÖÁ1.76ÒÚÔª¡£¹«Ë¾Ô¤¼Æ2025ÄêÄê¶ÈʵÏÖ¹éĸ¾»ÀûÈóÔ¼¿÷Ëð3991ÍòÔªÖÁ5986ÍòÔª£¬¹éĸ¾»ÀûÈó¿Û³ý·Ç¾­³£ÐÔËðÒæºóÔ¤¼Æ¿÷Ëð4991ÍòÔªÖÁ6986ÍòÔª¡£

Ïà±ÈÓÚ2024Äê¶È£¬¹«Ë¾ÓªÒµÊÕÈëϽµÔ¼6631ÍòÔªÖÁ7231ÍòÔª£¬Í¬±È¼õÉÙ27.36%ÖÁ29.84%¡£

Ö÷ÒªÔ­Òò°üÀ¨ÐÐÒµ¾ºÕù¼Ó¾ç¡¢ÏÂÓοͻ§»Ø¿î±äÂýµ¼Ö¼ÆÌáÓ¦ÊÕÕË¿îÐÅÓüõÖµËðʧ¡¢·Ö×ÓÕï¶ÏÊÔ¼ÁÑз¢ÖÐÐļ°²úÒµ»¯½¨ÉèÏîÄ¿ÔÝÍ£¼ÆÌá¼õÖµËðʧ£¬ÒÔ¼°×Ó¹«Ë¾Òµ¼¨Ï»¬µ¼ÖµÄÉÌÓþ¼õÖµËðʧ¡£

´ËÍ⣬ÓÉÓÚĸ×Ó¹«Ë¾Òµ¼¨¾ù³öÏֽϴó·ù¶ÈÏ»¬£¬¹«Ë¾¾ö¶¨³åÏúǰÆÚÈ·ÈϵĵÝÑÓËùµÃ˰×ʲú¡£

ÉÏÊй«Ë¾Êµ¿ØÈ˽ãµÜÉæÕ©±»Ëß__ÉÏÊй«Ë¾Êµ¿ØÈ˽ãµÜÉæÕ©±»Ëß

    ÂÛ̳Èȵã