当前位置:德客猫 > 数读新闻 > 国内新闻 >

万达电影,明天改名!王健林时代落幕

作者:佚名 发布时间:2026-04-22 阅读: 转至微博:

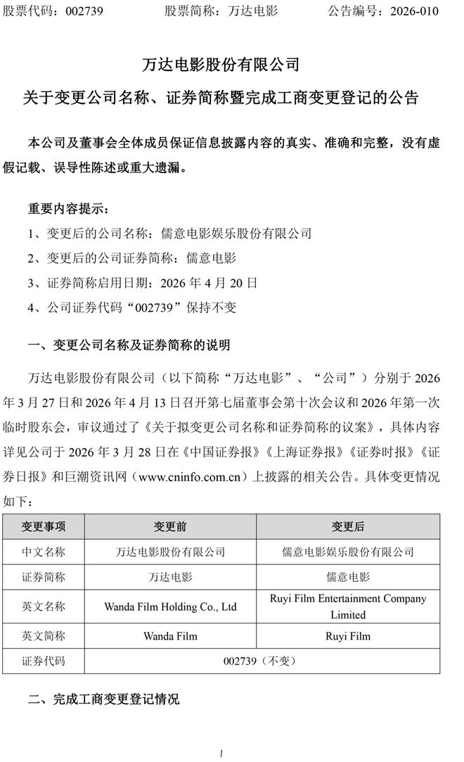
今天(4月19日),万达电影股份有限公司发布“关于变更公司名称、证券简称暨完成工商变更登记的公告”称:

万达影业王健林__万达电影现在是谁的

万达电影股份有限公司发布“关于变更公司名称、证券简称暨完成工商变更登记的公告”

万达电影股份有限公司变更公司名称为儒意电影娱乐股份有限公司。

明天(2026年4月20日),公司证券简称由“万达电影”变更为“儒意电影”,公司证券代码“002739”保持不变。

此前,3月27日晚间,万达电影发布公告称,第七届董事会第十次会议审议通过了《关于拟变更公司名称和证券简称的议案》及《关于修订〈公司章程〉的议案》。

据公告内容,该公司的中文名称拟从“万达电影股份有限公司”变更为“儒意电影娱乐股份有限公司”;证券简称拟从“万达电影”变更为“儒意电影”;英文名称拟从“Wanda Film Holding Co,Ltd”变更为“Ruyi Film Entertainment Company Limited”;英文简称则拟从“Wanda Film”变更为“Ruyi Film”。相对应的公司章程中,公司注册名称也将随之变更。

近日,公司办理完成相关工商变更登记手续并取得了北京市朝阳区市场监督管理局换发的《营业执照》,变更后的公司工商登记信息中的公司名称为儒意电影娱乐股份有限公司。

公告解释道,2024年4月15日,公司控制权完成变更,实际控制人变更为柯利明先生,上海儒意投资管理有限公司和上海儒意影视制作有限公司合计持有公司控股股东北京儒意投资有限公司100%股权。为更好地契合公司战略发展方向,公司将名称变更为“儒意电影娱乐股份有限公司”,证券简称变更为“儒意电影”。本次变更公司名称及证券简称符合公司实际情况与战略发展规划,符合相关法律法规及《公司章程》的有关规定,不存在损害公司和股东利益的情形。

据《中国经营报》报道,早在2023年12月,万达文化集团、北京珩润及王健林与儒意投资签署《股权转让协议》,分别将其持有的万达投资20%、29.8%和1.2%股权(合计持有万达投资51%股权)转让予儒意投资,转让价款共计人民币21.55亿元。到2024年4月,万达文化集团、王健林分别转让所持有的万达投资的20%股权、1.2%股权,受让方为儒意投资,加上此前受让的股份,“儒意系”持有万达投资100%的股份。由于万达投资是万达电影的控股股东,“儒意系”借此控股了万达电影,“儒意系”实控人柯利明也取代王健林成为万达电影实控人。

万达电影现在是谁的_万达影业王健林_

_万达影业王健林_万达电影现在是谁的

“儒意系”实控人柯利明将取代王健林成为万达电影实控人,图为王健林(资料图)

此番万达电影更名,也将意味着,这家公司将在公司名称上撕去“王健林”时代给业界留下深刻烙印的“万达”标签。

去年10月30日,万达电影发布公告称,2025年第三季度营收为30.98亿元,同比下降14.63%;净利润为1.73亿元,同比增长212.04%。前三季度营收为97.87亿元,同比下降0.61%;净利润为7.08亿元,同比增长319.92%。

2026年春节档,万达电影在全国票房TOP10影城里占6席,TOP100影城占65席,包揽了19个省级票房冠军和154个市级票房冠军,参与出品发行的《飞驰人生3》摘得春节档票房冠军。

万达影业王健林__万达电影现在是谁的

图为《飞驰人生3》电影截图

1月27日,万达电影公告,预计2025年归属于上市公司股东的净利润4.8亿元-5.5亿元,上年同期亏损9.4亿元。

3月27日,万达电影在互动平台回答投资者提问时表示,公司着力打造“超级娱乐空间”,通过与热门游戏、动漫IP联名,创造沉浸式线下体验,吸引消费客群走进影院,满足消费者的不同需求。

截至上个交易日收盘,万达电影收报10.07元/股,上涨1.41%。最新市值212亿元。

新民晚报(xmwb1929)综合南方都市报、中国经营报、界面新闻

    论坛热点