当前位置:德客猫 > 数读新闻 > 国内新闻 >

86岁作家杨本芬承认抄袭,被同一博主指认“涉嫌抄袭”的贾平凹、李碧华一言不发……

作者:佚名 发布时间:2026-03-03 阅读: 转至微博:

近日,凭借《秋园》《豆子芝麻茶》《我本芬芳》《浮木》等畅销作品走红的86岁湖南籍女作家杨本芬陷抄袭争议。

_86岁作家杨本芬承认抄袭,被同一博主指认“涉嫌抄袭”的贾平凹、李碧华一言不发……_86岁作家杨本芬承认抄袭,被同一博主指认“涉嫌抄袭”的贾平凹、李碧华一言不发……

86岁女作家杨本芬陷抄袭争议

杨本芬抄了谁?

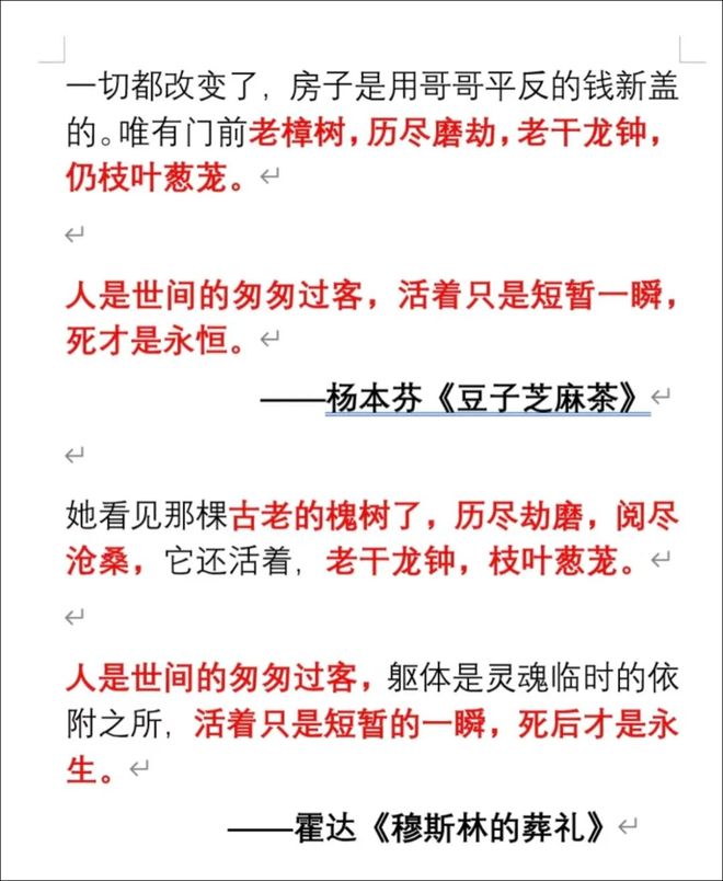
知名“鉴抄”博主“抒情的森林”发文指出,杨本芬的畅销作品《秋园》《我本芬芳》《豆子芝麻茶》等涉嫌抄袭,其内容在句式结构、意象表达上,与作家霍达、王朔、余华等已出版发行的作品高度相似。

_86岁作家杨本芬承认抄袭,被同一博主指认“涉嫌抄袭”的贾平凹、李碧华一言不发……_86岁作家杨本芬承认抄袭,被同一博主指认“涉嫌抄袭”的贾平凹、李碧华一言不发……

86岁作家杨本芬承认抄袭,被同一博主指认“涉嫌抄袭”的贾平凹、李碧华一言不发……_86岁作家杨本芬承认抄袭,被同一博主指认“涉嫌抄袭”的贾平凹、李碧华一言不发……_

86岁作家杨本芬承认抄袭,被同一博主指认“涉嫌抄袭”的贾平凹、李碧华一言不发……__86岁作家杨本芬承认抄袭,被同一博主指认“涉嫌抄袭”的贾平凹、李碧华一言不发……

博主“抒情的森林”列出的高度相似内容

对此,杨本芬2月25日通过社交媒体账号公开回应,坦言袭用他人语句的行为违背写作伦理,就此向相关作家及所有读者致歉,并在回应附上部分个人摘抄本照片。

86岁作家杨本芬承认抄袭,被同一博主指认“涉嫌抄袭”的贾平凹、李碧华一言不发……__86岁作家杨本芬承认抄袭,被同一博主指认“涉嫌抄袭”的贾平凹、李碧华一言不发……

杨本芬2月25日通过社交媒体账号公开回应

说实话,才疏学浅的笔者还是第一次听说杨本芬这位作家。查了一下,这位耄耋老人原本是一位十分励志的女作家——1940年出生于湖南湘阴的她60岁才开始写作,曾在《红豆》《滇池》等刊物上发表过短篇小说。自2020年起,出版自传体小说《秋园》《浮木》《我本芬芳》,被文学界评论为“看见女性三重奏”。

86岁作家杨本芬承认抄袭,被同一博主指认“涉嫌抄袭”的贾平凹、李碧华一言不发……__86岁作家杨本芬承认抄袭,被同一博主指认“涉嫌抄袭”的贾平凹、李碧华一言不发……

杨本芬的自传体小说《秋园》《浮木》《我本芬芳》

其中,《秋园》先后荣获豆瓣读书2020年度中国文学(小说类)第二名、单向街书店文学奖年度作品、文学报年度好书、新浪年度好书、深港书评年度十大好书、探照灯书评人散文随笔诗歌榜、pageone文学奖短名单等。

86岁作家杨本芬承认抄袭,被同一博主指认“涉嫌抄袭”的贾平凹、李碧华一言不发……_86岁作家杨本芬承认抄袭,被同一博主指认“涉嫌抄袭”的贾平凹、李碧华一言不发……_

值得一提的是,杨本芬的女儿章红,硕士毕业于南京大学中文系,长期在出版社工作,从事儿童文学创作获得过冰心图书奖大奖,她是妈妈作品的第一位读者和编辑。有网友结合杨本芬女儿章红的资深编辑身份提出质疑,认为其可能知晓或协助了杨本芬的相关行为。

86岁作家杨本芬承认抄袭,被同一博主指认“涉嫌抄袭”的贾平凹、李碧华一言不发……_86岁作家杨本芬承认抄袭,被同一博主指认“涉嫌抄袭”的贾平凹、李碧华一言不发……_

女儿章红(左)和杨本芬(中)参加活动

有记者尝试通过社交平台联系杨本芬及其女儿章红,但截至发稿,未有回复。

“抒情的森林”近期还指认

其他几位大咖作家“涉嫌抄袭”

有意思的是,此次指出杨本芬抄袭的博主“抒情的森林”,近期还指认了不少作家“涉嫌抄袭”,只不过杨本芬是公开回应的一位。

比如贾平凹也牵涉其中:

86岁作家杨本芬承认抄袭,被同一博主指认“涉嫌抄袭”的贾平凹、李碧华一言不发……__86岁作家杨本芬承认抄袭,被同一博主指认“涉嫌抄袭”的贾平凹、李碧华一言不发……

博主“抒情的森林”列出的贾平凹“涉嫌抄袭”内容

比如李碧华:

86岁作家杨本芬承认抄袭,被同一博主指认“涉嫌抄袭”的贾平凹、李碧华一言不发……__86岁作家杨本芬承认抄袭,被同一博主指认“涉嫌抄袭”的贾平凹、李碧华一言不发……

博主“抒情的森林”列出的李碧华“涉嫌抄袭”内容

还有一些作家名字,感兴趣的读者可以去“抒情的森林”账号下面浏览,目前只有86岁的杨本芬出来回应。

其实,从2024年底,“抒情的森林”就开始“鉴抄”——通过“文本对比图”,揭示多位知名作家作品与国内外经典文本之间的“异曲同工之妙”。随后,《收获》杂志回应“抒情的森林”,表示感谢监督,也呼吁更纯净的原创;《天涯》杂志在新刊上市时刊文,表示重提“创造力”,拒绝抄袭;《花城》宣布从2025年第4期开始启用查重软件。《人民文学》杂志则在读者恳谈会上表示,“将加大对来稿查重力度”,“原创性是文学生命力的根本所在”。

不知这一次,一位86岁女作家的致歉,是否可以让文学界的“抄袭”/“借鉴”之风有所改变?

    论坛热点