当前位置:德客猫 > 数读新闻 > 国内新闻 >

女子购买泰康在线“慢病百万医疗险”,理赔遭拒后保单莫名消失;保险公司存在哪些问题?律师说法

作者:佚名 发布时间:2026-02-20 阅读: 转至微博:

近日,广东东莞的石女士向华商报大风新闻反映,其在“泰康在线”直播间购买的“泰放心慢病人群百万医疗险”后,住院产生的四千余元费用申请理赔遭拒,更令其不解的是,理赔沟通期间,其泰康App内的保单竟莫名消失。

究竟如何?华商报大风新闻记者进行了核实了解。

直播间宣称“慢病可投”

女子50余元拍下后又被推更适合的医疗险

石女士今年52岁,家住广东东莞。

2025年5月15日,石女士在网上一直播间看到一款宣称“慢性病人群、带病都能投保”的保险产品,随即花费50余元拍下该款保险。

保险索赔律师收费标准__保险理赔律师咨询免费

直播间截图

石女士说,第二天就有业务员联系她,说有一款一千多元的产品更适合她,保障也更全面。在业务员推荐下,她便更换保费为1500余元的一款保险。“他给我发来投保的链接,并打电话一步一步教我填写,也询问了我有什么疾病,我告诉他我就一个脂肪肝、一个胆固醇高的问题,他是让我在保单上填还是选来着,我不太记得了。”石女士说,因为直播间里主播说带病投保,像一些肿瘤患者,比她严重的,都可投保,她认为自己这点毛病不算什么。

石女士给记者展示她的消费记录,她第一次在泰康在线财产保险股份有限公司投保是2025年5月15日,投保的商品名称叫作“泰康全民百万医疗险普惠增强版”,收费56.48元。这一单退回的日期是同年的5月19日,也就是在这天,石女士又花了1562元,投了该公司的另一款叫作“泰放心·慢病人群百万医疗险”。

保险索赔律师收费标准_保险理赔律师咨询免费_

支付截图

2025年10月13日,石女士因偏头疼,前往东莞当地一家医院住院治疗,并接受了多项身体检查,住院三天,花费四千余元。

住院查出新问题,保险公司拒赔后保单消失

石女士提供的东莞松山湖东华医院的出院小结显示,她因“反复头痛1月,再发伴咳嗽3天”入院治疗。

出院诊断总共有12项,有偏头痛,急性支气管炎,睡眠障碍,乙肝表面抗原携带者,高脂血症,房间隔膨胀瘤,脂肪肝,双肺继发性肺结核(陈旧性可能性大)?双肺上叶局限性肺气肿,左肾结石,焦虑/抑郁状态,脑梗塞灶(双侧基底节区)?

这12项诊断里,有两项打上了问号,另外10项是确诊项。

石女士说:“出院后,我按照业务员告知的流程,在泰康App上提交了理赔材料,但一直无人处理。”她多次询问业务员后,有工作人员来电,“他们先说我住院的医院不是三甲医院,不给理赔,我说这是三甲医院,他们又说这不是公立医院。我后来到他们的App查看理赔记录,发现拒赔理由又变成了‘未如实告知健康状况’。”

对于“未如实告知”的拒赔理由,石女士予以否认:“购买保险时,我明确告知业务员自己有脂肪肝、胆固醇偏高的情况,业务员说这些都是小事,不影响投保,还说这款保险大病小病都能保,就是冲着‘带病可投’的宣传我才买的。”

保险理赔律师咨询免费__保险索赔律师收费标准

石女士还发现,理赔被拒后,在泰康在线保险小程序里有关她的保单凭空消失了。“我都不知道我保单何时到期?如果在投保期内,这次拒保了难道就没有后面的服务了吗?中止服务难道不该退费吗?至今啥说法都没有?”石女士说她为此先后联系了保险协会和12345政务服务热线,但都没用。

保险索赔律师收费标准__保险理赔律师咨询免费

女子保单消失

泰康在线客服:因未如实告知,所以合同无效

记者看到石女士与该保险公司业务员的聊天记录,业务员告诉石女士,其购买的保险属于住院医疗,不管是大病、小病和意外,在医院住院的医疗费用,是可以申请报销的(前提是在二级或二级以上的公立医院住院),称这次不能报销的原因是医院属于民营性质。

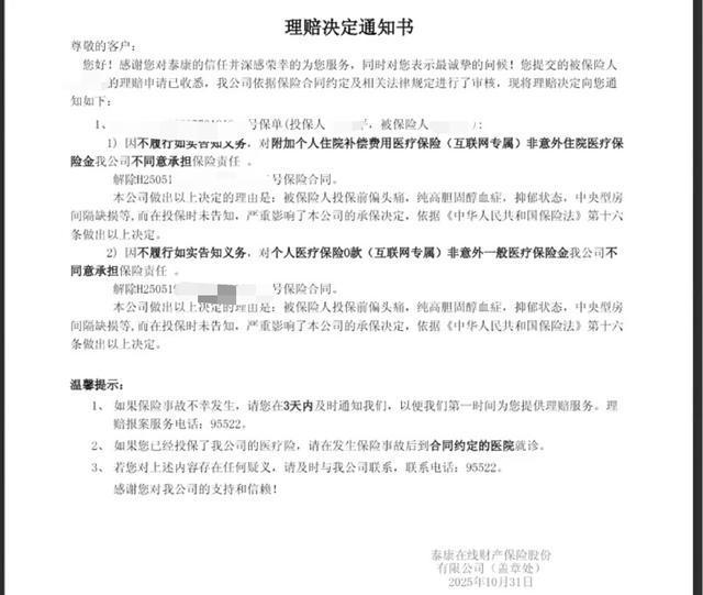
而泰康在线公司给出的答复与业务员说法不同。用石女士的手机打开该公司的“微信小程序”,“我的保单”一栏下面显示为零,理赔记录中有一份日期为2025年10月31日的理赔决定通知书。该通知书显示,“因(石女士)不履行如实告知义务,对附加个人住院补偿费用医疗保险(互联网专属)非意外住院医疗保险金我公司不同意承担保险责任。解除H250519143383570191851号保险合同。理由是被保险人投保前偏头痛、纯高胆固醇血症、抑郁状态、中央型房间隔缺损等,而在投保时未告知,严重影响了本公司的承保决定,依据《中华人民共和国保险法》第十六条做出以上决定。”

保险索赔律师收费标准__保险理赔律师咨询免费

理赔决定通知书

2月13日,华商报大风新闻记者致电泰康在线保险热线,就石女士看不到保单的问题,客服后台查询后说,石女士的保单正常投保日期是从2025年5月19日开始,期限一年。10月终止的原因是石女士投保时没有如实告知既往疾病,因为没有告知,合同就对石女士无效了。因未如实告知导致合同终止的,通常不退保费。对于石女士反映直播间五六十元的泰康普惠增强款产品都能保肿瘤的宣传,客服称,那个是能投保,但不保既往症,就是说有肿瘤疾病的,可以投保,但只赔新发疾病。

石女士对该说法很是不满,“要不是我这次住院,这些个毛病我自己都不知道,何来隐瞒之说?他们单方面解除合同,不至于连合同的影子都不见吧?”

显然,业务员的宣传和客服的说法前后不一。

律师说法

泰康在线拒赔保单消失,多项行为违法且无法律依据

陕西恒达律师事务所高级合伙人、知名公益律师赵良善认为:本事件核心围绕健康告知义务、销售误导责任、保险合同解除与保单消失三大法律争议展开,适用《保险法》第十六条、《民法典》代理规则及《保险销售行为管理办法》相关规定。从如实告知义务来看,投保人仅需针对保险公司询问范围、自身明知且确诊的疾病履行告知义务,石女士投保时已主动告知脂肪肝、胆固醇偏高情况,而保险公司拒赔所依据的偏头痛、抑郁状态等病症均为本次住院新确诊,其投保时并不知情,无故意或重大过失未告知情形,且保险公司未能举证证明相关未告知事项足以影响承保决定,以此为由拒赔并解除合同缺乏法律依据。

同时,业务员在销售过程中存在明显误导行为,直播间“慢病可投、带病可保”的宣传、业务员“大病小病都能保”的承诺与实际条款、客服答复严重冲突,因业务员以公司名义开展销售属于职务行为或表见代理,相应法律后果应由泰康在线承担。

赵良善指出,保险公司单方解除合同并后台删除保单的行为严重违反法定程序,依据法律规定,保险合同解除需书面通知投保人并明确告知理由,而泰康在线未履行法定通知义务,仅通过技术手段隐藏保单,既侵犯了石女士的合同知情权与财产权,也导致合同解除行为不具备法律效力。此外,保险公司先后以“医院非三甲”“医院非公立”“未如实告知”作为拒赔理由,前后矛盾,属于滥用拒赔权利,进一步印证其拒赔行为缺乏合理性与合法性。

赵良善表示,石女士在本事件中具备充分的法律维权依据,有权主张确认保险合同解除无效、恢复保单效力并要求赔付住院医疗费用,也可基于销售误导与欺诈主张撤销合同、要求全额退还保费并赔偿相关损失。

赵良善建议,维权过程中,石女士可固定投保记录、业务员沟通记录、直播宣传资料、病历及理赔凭证等关键证据,通过向国家金融监督管理总局投诉或向法院提起诉讼的方式,维护自身合法权益。

华商报大风新闻记者 苗巧颖 编辑 刘梦雨

    论坛热点