当前位置:德客猫 > 财经快讯 >

深夜公告!300081,被ST!

作者:佚名 发布时间:2026-04-09 阅读: 转至微博:

因2022年年报存在虚假记载被实施其他风险警示,股票简称变更为“ST恒信”。

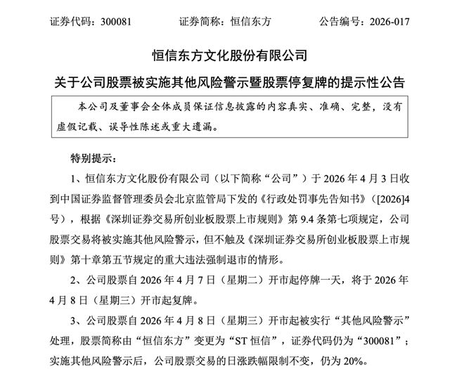
4月3日深夜,恒信东方(300081.SZ)公告称,公司于2026年4月3日收到北京证监局《行政处罚事先告知书》,经查,2022年,公司从事创意信息业务和诺比侃部分业务时不具有对商品的控制权,在知悉案涉业务交易模式的情形下仍采用总额法确认收入,不符合相关规定,导致2022年年报虚增营收1.82亿元,占当期披露营收的37.12%。

_st天化公告_深夜公告9股业绩暴增暴雷名单

北京证监局拟对公司给予警告,并处以500万元罚款;对孟楠、陈伟、王林海、李小波等责任人员给予警告并分别处以250万元、230万元、200万元、70万元罚款。根据相关规定,公司股票交易将被实施其他风险警示,但不触及重大违法强制退市情形。公司股票自4月7日开市起停牌一天,4月8日开市起复牌并实施其他风险警示,股票简称由“恒信东方”变更为“ST恒信”,证券代码不变,日涨跌幅限制仍为20%。公司已完成相关会计差错更正及整改,将在证监会作出行政处罚决定书之日起满12个月后,向深交所申请撤销其他风险警示。

去年8月12日晚间,恒信东方(300081)曾公告,公司于当日收到中国证监会下发的《立案告知书》,因涉嫌信息披露违法违规,中国证监会决定对公司立案。

恒信东方表示,目前公司各项经营活动均正常开展。在立案调查期间,公司将积极配合中国证监会的调查工作,并严格按照监管要求履行信披义务。

值得一提的是,恒信东方已对可能涉及信披违法违规的事项进行了自查。经查,公司2022年年报存在会计差错,截至目前已对相关会计差错事项采用追溯重述法进行调整。

深夜公告9股业绩暴增暴雷名单_st天化公告_

回溯来看,恒信东方在2022年年报中对新增算力系统集成及技术服务业务,采用总额法确认收入。2024年10月,经与年审会计师对业务进行梳理并论证,公司认为2022年度相关业务虽然在采购、销售环节承担了一定的责任,但从整体来看,公司在供应商选择上并不具有完全主导性,商品所有权存在一定的瞬时性、过渡性,并未真正取得商品控制权,更倾向于代理人角色。基于谨慎性原则,恒信东方决定对该业务调整为按照“净额法”进行核算。

基于前述调整,恒信东方对会计差错进行更正,调减2022年营业收入1.82亿元,同步调减当年营业成本1.82亿元,调整完成后,公司2022年营收由4.89亿元变更为3.08亿元,净利润保持不变。

除上述情况外,恒信东方在2023年三季报的财务核算中也存在类似差错。2024年4月,公司已对其进行追溯调整,对2023年三季报的营业收入、营业成本均调减3451.32万元。

来源:公司公告、e公司、证券时报官微

周二|大A脱敏的条件

周三|大决战前夕

    论坛热点